Crowdfund platforms helpen MKB-bedrijven met de juiste financieringsmix
De snelle groei van crowdfunding toont aan dat er een willige markt is voor een andere manier van financieren. Naast de traditionele financieringswijzen is er nu ook de "funding" via de "crowd" beschikbaar. Daarmee nemen de crowdfunding platforms deels de rol van de bank op zich. Dat geldt niet alleen voor het verstrekken van eigen en/of vreemd vermogen, maar ook voor de adviesfunctie van de banken. Steeds vaker wenden MKB-bedrijven zich met vragen over de voor hun juiste financieringsmix tot de professionele crowdfunding platforms.

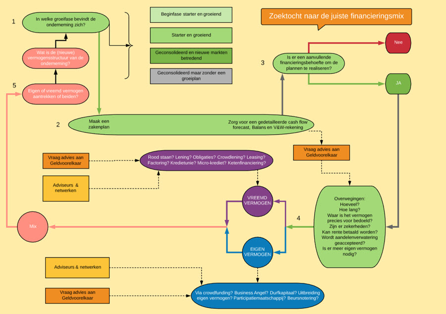
Zijn het alleen de starters die om hulp vragen?
Dat is een begrijpelijke vraag, want startende bedrijven vangen vaak bot bij de banken. Maar nee, het zijn ook snelgroeiende bedrijven die juist die groei willen financieren. Ook is crowdfunding mogelijk in bijzondere gevallen als management buy-outs of buy-ins, joint ventures en bedrijfsovernames. De redenen om crowdfunding in te schakelen zijn talrijk, en niet alleen vanwege het risicogehalte van de benodigde financiering.
Crowdfunding is marketingtechnisch ook een hele leuke manier om nieuwe producten te lanceren en andere doelgroepen te benaderen. Een goede ontvangst door het grote publiek is een extra steun in de rug en valideert als het ware het te financieren project. De crowdfunding platforms begeleiden ook de promotie van het crowdfunding project, één van die aanvullende taken waarmee zij zich onderscheiden van de bancaire aanpak.
Hoe benader ik de crowdfund platforms met mijn vragen?
Hoewel een crowdfund platform van nature veel minder formeel is dan een bank, blijven een aantal zaken hetzelfde. Ook een crowdfunding platform ziet graag een zorgvuldig voorbereid zakenplan als uitgangspunt voor een gesprek. Zonder zinnige informatie kan een crowdfund platform niets doen. Elk project wordt zorgvuldig gescreend, er wordt uitvoerig gesproken met de initiatiefnemers over hun plannen, achtergronden en ervaringen. Dat behoort tot één van de belangrijkste taken van het platform. Het investerende publiek gaat ervan uit dat het huiswerk goed gedaan is en dat de informatie klopt.
De adviserende functie van het crowdfund platform
Cruciaal bij crowdfunding is de inschatting van de haalbaarheid van een project. Er staan niet alleen grote zakelijke belangen op het spel, maar ook de reputaties van alle betrokkenen. Niemand wil verwachtingen wekken die niet waargemaakt kunnen worden. Niet bij de ondernemers en niet bij de investeerders.
De enorme ervaring van een professioneel crowdfund platform komt hier goed van pas. De mensen achter het platform hebben niet alleen de bancaire ervaring, maar ook heel veel commercieel inzicht. Zij weten niet alleen welke verdienmodellen de meeste kans van slagen hebben, maar zij kunnen ook inschatten welke financiering of financieringsmix het beste bij het project past. Daar komt ook weer het commerciële inzicht om de hoek kijken, maar dan in verband met de voorkeuren van de investeerders. Bij een crowdfund platform kunnen ze bijvoorbeeld goed inschatten welk rentepercentage de meeste kans van slagen heeft, afhankelijk van het veronderstelde risicoprofiel.
De juiste financieringsmix
De flexibiliteit van het crowdfund platform maakt het de ideale partner. Je kunt er terecht voor een uitbreiding van je eigen vermogen in de vorm van aandelenkapitaal, direct of op termijn in de vorm van een converteerbare lening. Maar je kunt in overleg ook kiezen voor allerlei soorten van vreemd vermogen zoals annuïtaire leningen, groei- en flexleningen of leningen met hypothecaire zekerheid. Natuurlijk kunnen vreemd en eigen vermogen prima gecombineerd worden, zowel binnen de crowdfund omgeving als daarbuiten met bancaire oplossingen en angel investors.
Die flexibiliteit gekoppeld aan actuele commerciële inzichten vormt het onderscheidende vermogen van het crowdfund platform als moderne adviseur van het MKB. De zeer snelle groei van de afgelopen 12 jaar heeft crowdfunding in vaste plek op de lokale kapitaalsmarkt bezorgd. Crowdfunding is niet meer weg te denken uit het financiële landschap.